Android
-
adb
-
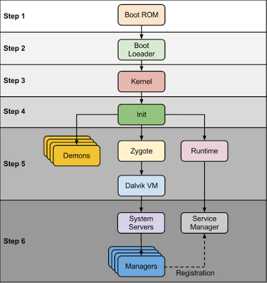
Android白话启动篇(Android booting process
A Deep Dive into the Android Boot Process: Step-by-Step Breakdown.https://www.linkedin.com/pulse/deep-dive-android-boot-process-step-by-step-breakdown-santilli-9cdbf/
adb
Android白话启动篇(Android booting process
A Deep Dive into the Android Boot Process: Step-by-Step Breakdown.https://www.linkedin.com/pulse/deep-dive-android-boot-process-step-by-step-breakdown-santilli-9cdbf/